Ata de Reunião
Home
Infraestrutura de Redes
Projetos
Contatos
Diagrama de Caso de Uso
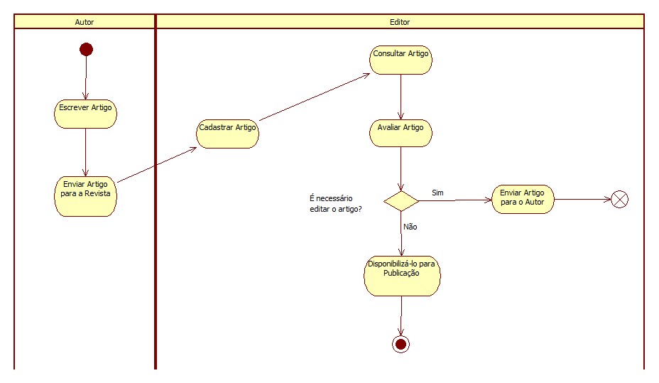
Diagrama de Atividade
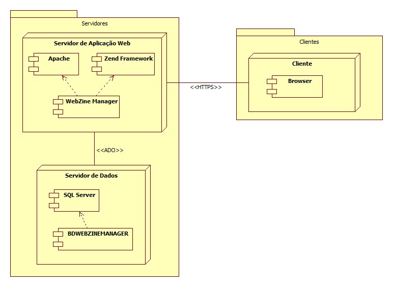
Diagrama de Implatação e Componentes
Diagrama de Classes
Documento de Arquitetura de Software
Engenharia de Software
Banco de Dados
Quem Somos
Infraestrutura de Software
Copyright © 2012 - Empresa SoftSolut
Infraestrutura de Software
INFRAESTRUTURA DE SOFTWARE
Professor Edilberto Magalhães da Silva
Abaixo os artefatos produzidos durante o 2º semestre do curso em 2012:
Diagrama de Sequencia